Attribute Tradeoff Model (ATOM) for Force Posturing

Published:
2011
     |      Updated on
August 15, 2025
Associated SMA Project
No items found.

Attribute Tradeoff Model (ATOM): Model and Software Documentation.

Author | Editor: Bragg, B., Orlina, E. & Salwen, M. (NSI, Inc).

The ATOM model seeks to link discrete and measurable force posture attributes (such as flexibility, sustainability and reach) to such broad concepts as deterrence and counter proliferation in a systematic and meaningful way.

Given New Start, the Administration’s interest in “nuclear zero” and a budget-constrained environment, analysts are likely to receive greater numbers of requests for comparison of the capacity of various force postures and structures to achieve nuclear policy goals. At present, no theoretically grounded and systematic method exists for comparing how well specific (attribute- based) force postures support specific policy objectives. In the nuclear context, the central policy objectives identified by the Concepts and Analysis of Nuclear Strategy CANS project are strategic stability, counter proliferation, deterrence, assurance and defeat.

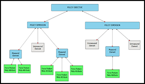
ATOM relies on an assessment process that first analyzes a problem structure from complex concepts to more basic and directly measurable elements and then synthesizes the evaluation of those basic elements through the structure so that alternatives may be assessed not only on the basics, but on the high-order concepts as well. The first challenge raised by this task is determining how to link discrete and measurable force posture attributes (such as flexibility, sustainability and reach) to such broad concepts as deterrence and counter proliferation in a systematic and meaningful way. ATOM achieves this by creating a theoretical model that decomposes these high-level policy objectives into their basic elements, and then links individual force posture attributes to these specific elements (see Figure 1). The theoretical model draws on an extensive academic and policy literature to determine the set of elements for specific policy objectives.

The second challenge is to derive assessments with respect to high-level concepts such as policy objectives from the evaluation of the more basic elements of the model decomposition such as force posture attributes. There are many algorithms designed to aid in this process—what is often referred to as multi-attribute decision analysis—and ATOM includes two that have been instantiated into its software. A fuller description of these algorithms appears below in the ATOM Software Overview section of this document.

The ATOM software is composed of two parts: (1) a Java-based Structure Authoring Tool that provides users a graphical interface for decomposing the problem space and; (2) An R-based Decision Support Engine (DSE) that aggregates the assessment of force posture alternatives through to policy objectives, cost and risk. In essence the software takes the model and represents it graphically in the form of tree diagrams that clearly map the breakdown of individual policy objectives and the link between policy elements and force posture attributes. This relational information is then used by the DSE to assess the relative strengths of specific force postures for achieving individual or multiple policy objectives.

ATOM, as presented in this guide, therefore, should be thought of as two related, but distinct products. The first is the theoretical model, which is specific to the nuclear policy context; the second is the software, which, although developed to deal with this specific model, is in itself content-free. The Structure Authoring Tool and DSE can be used to render a detailed decomposition and analysis of any problem space of interest to the analyst, from nuclear policy to which motorcycle to buy. It is our expectation that for analysts interested in the nuclear policy problem space there will be very little need to change the current instantiation of the theoretical model. Two possible exceptions to this would be modifications of the edge weightings (which are currently all set at 1.0, implying equal weighting of each child node) and additional linkages between specific policy elements and force posture attributes. The majority of input will be done in the DSE, with the comparison of specific force postures (represented by their ratings across the 13 meta attributes taken from STRATCOM’s existing analysis structure) across different combinations of policy objectives.

No items found.
NSI Contributors
Belinda Bragg
Principal Research Scientist
Region
No items found.

Site-wide Search

Search all site content, including all NSI and SMA publications, SMA Speaker series, NSI Team member bios, services, portfolio projects, company info, and more.